Skip to main content
UCR Office of the Provost
Search
UC Riverside
Evaluation and Assessment
Improving Learning at UCR
Search
Home
Assessment Overview
Infrastructure
Processes
Program-level Outcomes
Assessment Resources
Teaching Evaluation
Data and Reports
Program-level Assessment Dashboard
Data Resources
Contact Us
Breadcrumb
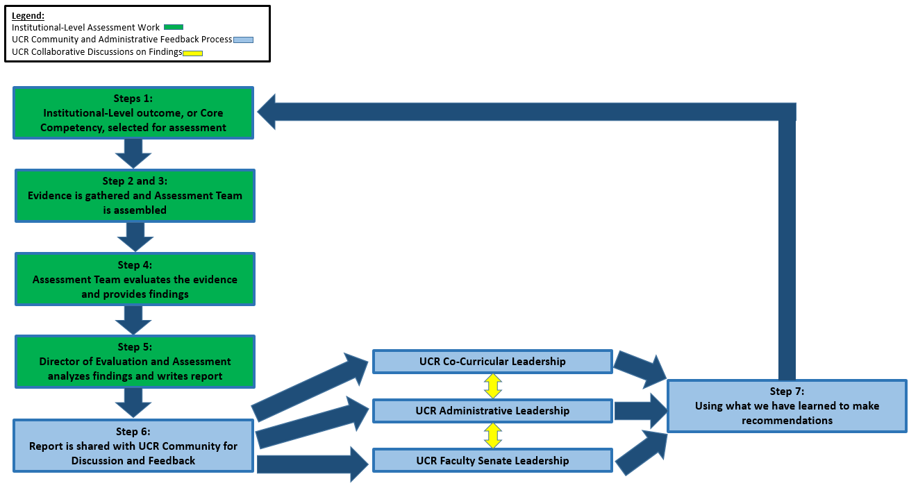
Institutional-Level Assessment Process Diagram
Please Click Here to Download the Image
×
Let us help you with your search
Enter your Search Criteria.
Search
Cancel